当前您的位置: 首页 > 学术活动 > 正文

学术论坛:燕行录与东亚文化交流【人文思跃2021-09】

作者: 日期:2021-12-13 15:16 点击数:

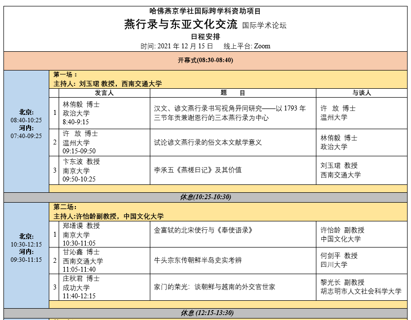
学术论坛:燕行录与东亚文化交流

时间:2021年12月15日(周三)8:30-17:30

线上平台:ZOOM 949 9650 5496(Password: 982815)

主要内容:本次论坛将以东亚所存的燕行录为研究中心,从文学、历史、哲学等不同的学科对东亚汉文化圈内部的文化交流进行讨论。包括汉文、谚文燕行录书写视角异同、中越诗赋外交、牛头宗东传朝鲜半岛、越南与朝鲜使节的西方认知等主题。

日程安排:

 

 

 

Baidu
sogou